Технологический стек¶
Уровень: L2 (детали) | Вверх: ../README.md
Основные технологии¶
React 18.3 — библиотека пользовательского интерфейса¶
React выбран как наиболее зрелая библиотека с крупнейшей экосистемой компонентов, хуков и инструментов. Версия 18 предоставляет Concurrent Features, автоматический батчинг обновлений состояния и поддержку Suspense, что критично для offline-first приложения с фоновой синхронизацией.
TypeScript 5.6 — статическая типизация¶
TypeScript обеспечивает типобезопасность на уровне компиляции, что снижает количество runtime-ошибок и упрощает рефакторинг. Строгий режим (strict: true) активирован для максимальной надёжности. Используется bundler module resolution для совместимости с Vite.
Vite 5.4 — сборщик¶
Vite обеспечивает мгновенный холодный старт dev-сервера за счёт нативных ES-модулей и предварительной сборки зависимостей через esbuild. Для production используется Rollup с оптимизациями: tree-shaking, code splitting, минификация. Интегрирован плагин vite-plugin-pwa для генерации Service Worker.
Ant Design 5.22 — компонентная библиотека¶
Ant Design предоставляет обширный набор готовых компонентов (Button, Form, Input, Select, Drawer, Modal, Tag) с поддержкой кастомизации через Design Token System. Выбран за зрелость, качество документации, встроенную поддержку локализации (русский язык) и гибкую систему тем.
React Router 7.13 — маршрутизация¶
Декларативная маршрутизация с поддержкой вложенных маршрутов, lazy-loading и protected routes. Используется BrowserRouter с двумя группами маршрутов: защищённые (с AppLayout) и публичные (авторизация, shared-контент).
TanStack Query 5.90 — серверное состояние¶
Управление серверным состоянием: кэширование, инвалидация, фоновая синхронизация, бесконечная пагинация. Настроен с staleTime: 5 мин и networkMode: 'always' для работы в offline-режиме. Используются useQuery, useMutation, useInfiniteQuery.
Zustand 5.0 — клиентское состояние¶
Минималистичный менеджер состояния без бойлерплейта. Используется для двух сторов: authStore (аутентификация) и outfitBuilderStore (конструктор образов). Выбран за простоту API, отсутствие необходимости в провайдерах и малый размер бандла (~1 KB).
Axios 1.13 — HTTP-клиент¶
HTTP-клиент с поддержкой интерцепторов для автоматической инъекции Bearer-токенов и прозрачного обновления (refresh) при 401-ответах. Типизированные ответы через дженерики TypeScript.
Dexie.js 4.4 — IndexedDB обёртка¶
Обёртка над IndexedDB для offline-хранения данных гардероба, образов, медиа и очереди синхронизации. Поддерживает миграции схемы (v1–v4), составные индексы и транзакции.
Lucide React 1.7 — иконки¶
SVG-иконки с tree-shaking: в бандл попадают только используемые. Единый стиль: strokeWidth: 2.1, размеры 16–28px.
Fontsource — шрифты¶
Self-hosted шрифты без зависимости от CDN: Funnel Sans (display), Geist Sans (body), Geist Mono (data). Подключаются как npm-пакеты, что обеспечивает стабильность и контроль версий.
Инструменты разработки¶
| Инструмент | Версия | Назначение |
|---|---|---|
| Playwright | 1.59 | E2E-тестирование |
| Allure | 2.38 | Отчёты по тестам |
| vite-plugin-pwa | 1.2 | Генерация Service Worker и PWA-манифеста |
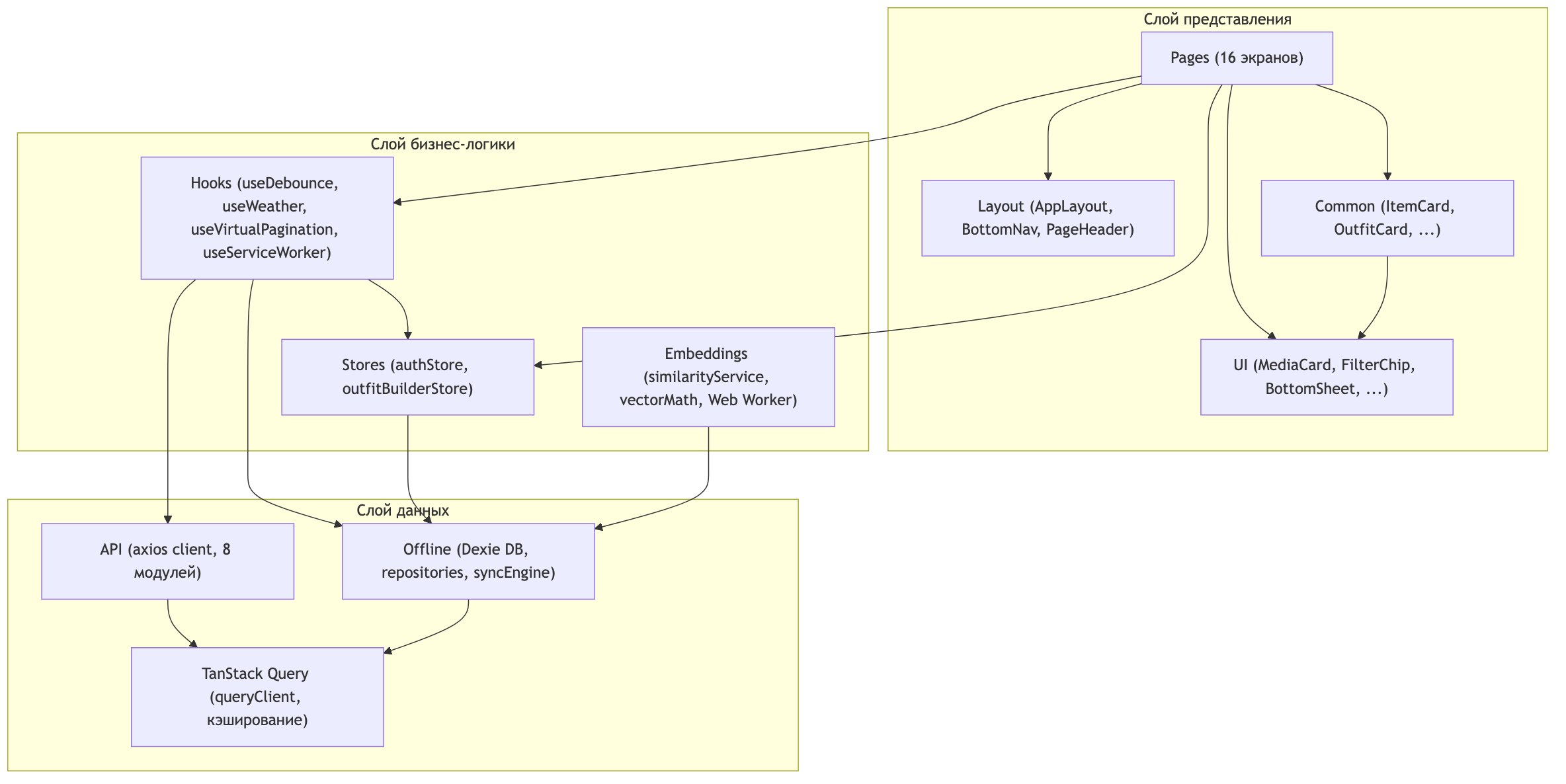
Связь технологий¶
graph LR
subgraph Build["Сборка"]
Vite["Vite 5.4"]
TS["TypeScript 5.6"]
PWA["vite-plugin-pwa"]
end
subgraph Runtime["Runtime"]
React["React 18.3"]
Router["React Router 7"]
AntD["Ant Design 5"]
Lucide["Lucide Icons"]
end
subgraph State["Состояние"]
Zustand["Zustand 5"]
TQ["TanStack Query 5"]
end
subgraph Data["Данные"]
Axios["Axios 1.13"]
Dexie["Dexie.js 4.4"]
end
TS --> Vite
PWA --> Vite
Vite --> React
React --> Router
React --> AntD
AntD --> Lucide
React --> Zustand
React --> TQ
TQ --> Axios
Axios -->|"REST API"| Backend["Kotlin Backend"]
Dexie -->|"IndexedDB"| Browser["Browser Storage"]
TQ --> Dexie

-> Детальное сравнение с альтернативами: comparison-table.md